新闻快讯
新闻快讯
首页»
新闻快讯
2015年yl7703永利官网硕士招生复试安排及复试办法
1、参加复试的考生人数一般是实际录取人数的150%,但过基本分数线考生数少于实际录取人数150%的学科按实际过线人数参加复试。少数民族骨干计划及强军计划考生过基本分数线即可参加复试。
2、综合复试内容及时间、地点安排:
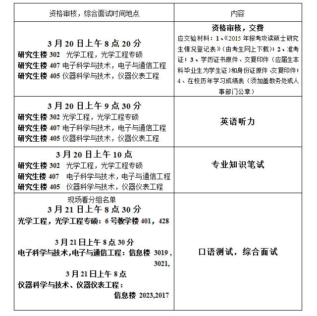
资格审核、外语听力测试、专业知识笔试、综合面试。
综合面试时间、地点安排如下:

外语小语种考生听力另行安排。
未进行资格审核和资格审核不合格的考生不能参加复试。
3、复试内容:

考生总成绩=初试总成绩×50% + (复试成绩×5)×50%。
复试成绩实行百分制,复试成绩低于60分者不予录取。
2、综合复试内容及时间、地点安排:
资格审核、外语听力测试、专业知识笔试、综合面试。
综合面试时间、地点安排如下:

未进行资格审核和资格审核不合格的考生不能参加复试。
3、复试内容:

复试成绩实行百分制,复试成绩低于60分者不予录取。

