yl7703永利官网
学校主页
学院概况
历史沿革
学院领导
组织机构
学科建设
杰出校友
优秀成果
师资队伍
大师风采
高端人才
教师名录
广纳英才
人才培养
本科生培养
研究生培养
科技双创
人才基地
科学研究
科研方向
科研平台
前沿动态
合作交流
国际交流
国内交流
学生天地
班团建设
评优评奖
青春榜样
社团风采
就业信息
社会实践
党群工作
理论学习
组织建设
风采展示
工会活动
教代会工作
常用下载
综合服务
人事工作
研究生培养
本科生培养
科学研究
资产安全
学生工作
党群工作
学校主页
学院概况
>
历史沿革
学院领导
组织机构
学科建设
杰出校友
优秀成果
师资队伍
>
大师风采
高端人才
教师名录
广纳英才
人才培养
>
本科生培养
研究生培养
科技双创
人才基地
科学研究
>
科研方向
科研平台
前沿动态
合作交流
>
国际交流
国内交流
学生天地
>
班团建设
评优评奖
青春榜样
社团风采
就业信息
社会实践
党群工作
>
理论学习
组织建设
风采展示
工会活动
教代会工作
常用下载
>
综合服务
人事工作
研究生培养
本科生培养
科学研究
资产安全
学生工作
党群工作
新闻快讯
新闻快讯
首页
» 新闻快讯
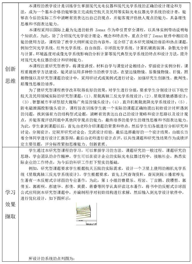
研究生精品课程简介--现代光学设计方法
发布日期:2019-10-25
阅读次数:
分享到: